首页 > 健康促进 > 学生午餐 > 学生菜单

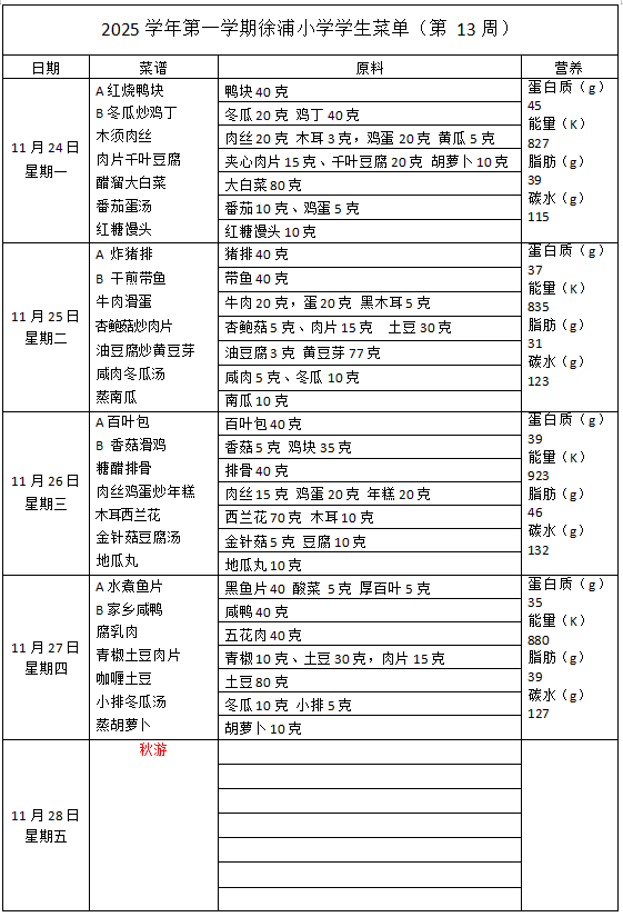
学生菜单11.24-11.28
作者(来源):[暂无]    发布时间:2025-11-24

ScreenShot_2025-11-24_083845_875.png

版权所有:徐浦小学信息网  1693457228460984.png

  沪公网安备 31010402000537号